best365中国官方网站
网站首页
学院概况
学院简介
现任领导
机构设置
联系方式
师资队伍
教学科研人员
实验技术人员
管理人员
退休人员
人才培养
本科生培养
研究生培养
获奖成果
教学资源
科学研究
科研动态
科研机构
承担项目
获奖成果
论文专著
科研设备
学科建设
硕士学位授予点
实验中心
实验教学中心
省级实验示范中心
党群工作
党的政治引领
党的建设
全面从严治党
群众工作
学习资料
二十大专题
团学工作
通知公告
学工队伍
团学动态
规章制度
光荣榜
校友风采
下载专区
通知公告
网站首页
>>
通知公告
>> 正文
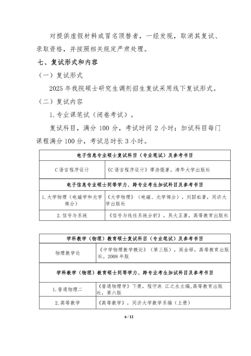
best365中国官方网站2025年全日制硕士研究生招生调剂复试录取工作细则
2025年04月07日 17:40
附件【
附件2best365中国官方网站2025年硕士研究生政治审查表.doc
】已下载
次
附件【
附件1best365中国官方网站2025年硕士研究生复试考核登记表.doc
】已下载
次
附件【
附件3best365中国官方网站2025年招收攻读全日制硕士研究生定向培养协议书.docx
】已下载
次
附件【
附件4best365中国官方网站2025年硕士研究生复试考试费缴纳二维码.pdf
】已下载
次
上一条:
best365中国官方网站2025年招生专业简介
下一条:
best365中国官方网站 2025年全日制硕士研究生招生复试录取工作细则
【
关闭
】